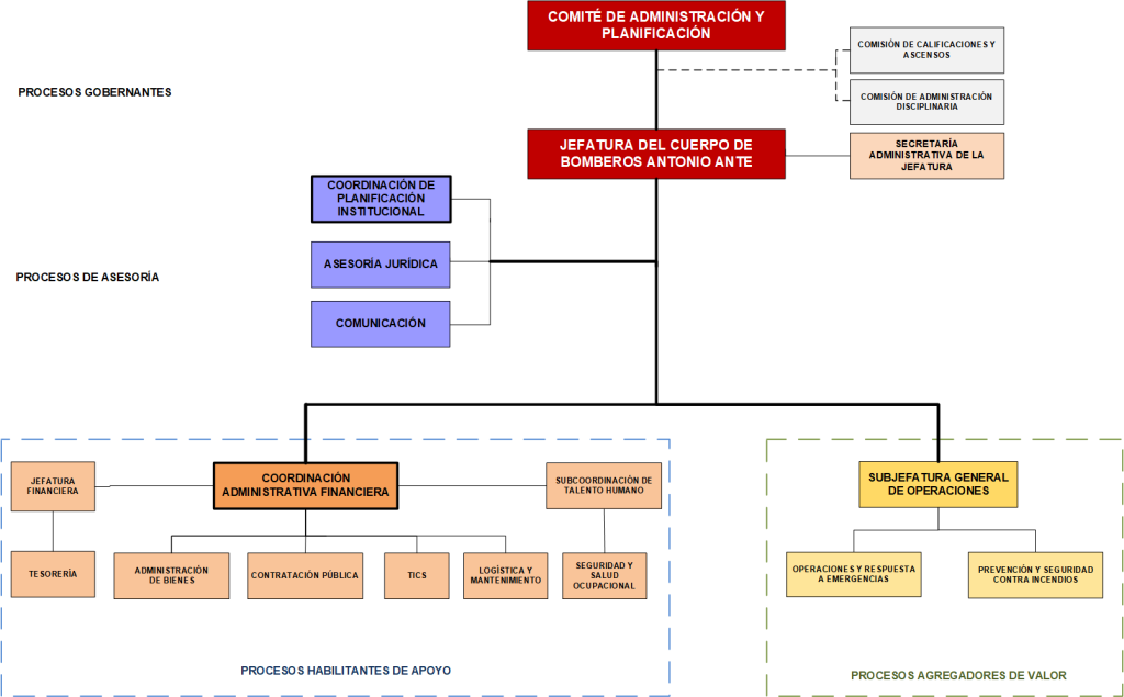
ESTRUCTURA ORGÁNICA
El cuerpo de Bomberos de Antonio Ante fue creado en el año de 1969, de conformidad al Acta número uno de fecha doce de diciembre de 1969; Acta firmada por los Miembros del Consejo de Administración y Disciplina, de aquel entonces.
